
一、项目基本情况
项目名称:公司2026年购置烟支在线激光打孔装置
项目编号:B202601BA2001767946352
首次公告日期:2026年3月27日
二、对已发布的招标文件做出如下变更:
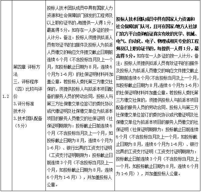
1、对第四章《评标方法》案例分和技术团队配备作出如下调整:



2、由于以上修改,投标文件递交截止时间和开标时间由“2026年4月22日09时30分00秒”调整为“2026年5月9日09时30分00秒”。
3、其他内容不变,特此通知!
三、各潜在投标人应实时关注相关网站了解项目有关内容,如因投标人未及时登录相关网站了解项目有关的内容,从而导致投标无效的,由投标人自行承担责任。
四、发布公告的媒介
本次变更通知同时在中烟电子采购平台、中国招标投标公共服务平台、中国采购与招标网、广西中烟工业有限责任公司网、广西同泽工程项目管理股份有限公司网上发布。
五、招标代理机构联系方式
招标代理机构:广西同泽工程项目管理股份有限公司
地址:中国(广西)自由贸易试验区南宁片区凯旋路16号五象总部基地广东大厦十八层
联系人:李婕妤、黄艳艳
电话:0771-2844410
电子邮件:GXTZZB@163.com
2026年4月16日
同泽股份公众号